**Guide: Understanding Friction Color Fastness Test Methods**

Friction color fastness is a crucial indicator for evaluating the intrinsic quality of textiles and is one of the fundamental tests among various color fastness assessments. Although the principles behind testing standards are similar across different countries, there are differences in specific operational details. Below is a comparison and analysis of the varying friction test methods adopted by different nations and organizations, including international, American, Australian, Canadian, Japanese, and Chinese standards.
This article introduces **9 standard methods** for friction color fastness used by different organizations and countries:
**01 Differences in Test Types**

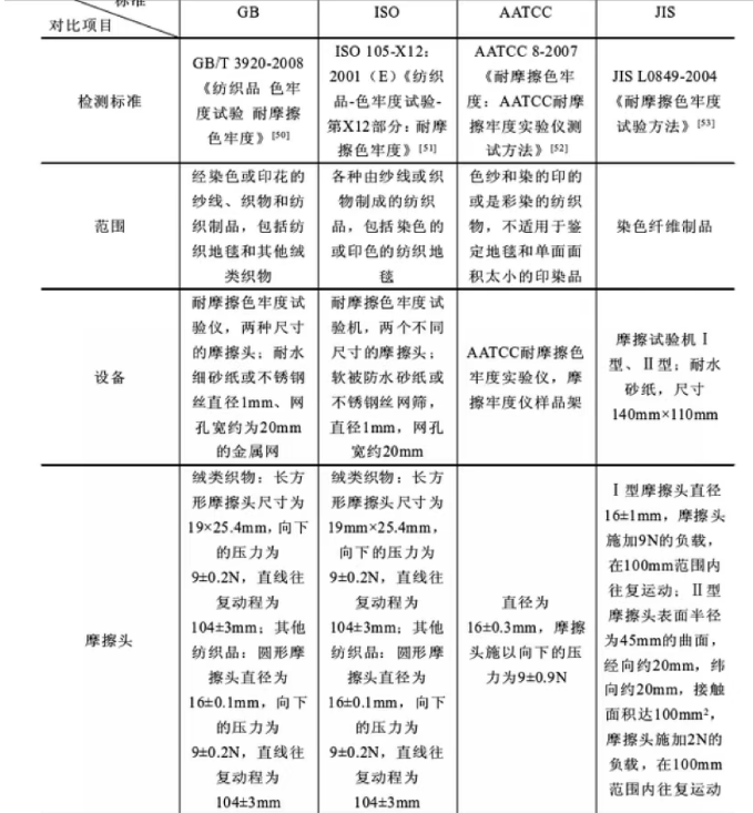
Friction color fastness testing requires a friction color fastness tester. Based on the friction mode, test methods can be categorized into three types: **linear reciprocating friction, curved-surface reciprocating friction, and rotary friction** (corresponding to serial numbers 1, 2, and 3 in the table above). These three friction modes are respectively applicable to three different types of friction color fastness testers.
**1. Linear Reciprocating Friction Tester**
A standard white cotton cloth is mounted on a round or square friction head. Under a specified pressure, the dyed fabric is rubbed according to a prescribed friction mode, number of strokes, and stroke length. Tests are divided into dry and wet rubbing. After rubbing, the degree of staining on the white cloth is assessed using a grey scale for staining under a D65 standard light source.
**2. Curved-Surface Reciprocating Friction Tester**
The Japanese standard for friction color fastness follows the stipulations of JIS L0849, using a Type II friction tester (also known as the Gakushin type). Its characteristic features are the curved movement path of the rubbing specimen and the unique structural design of the tester. The test utilizes a Gakushin-type color fastness rubbing tester, equipped with a convex specimen holder (radius 200 mm) and an arc-shaped friction head (surface radius 45 mm). The contact area with the white cotton rubbing cloth is approximately 100 mm².

**3. Rotary Friction Tester**
A textile specimen is subjected to rotary friction against both a dry and a wet rubbing cloth separately. The degree of staining on the rubbing cloths is then assessed using a grey scale for staining. This method is specifically designed for testing the rubbing color fastness of textiles with small-area prints or dyeings. The tested area is smaller than that specified in GB/T 3920.

**02 Differences in Test Conditions**
Test methods from different countries vary in aspects such as friction stroke length, speed, pressure on the friction head, head dimensions, moisture content of the rubbing cloth, and wetting method. All these differences can influence the test results.
**1. Conditioning Atmosphere**
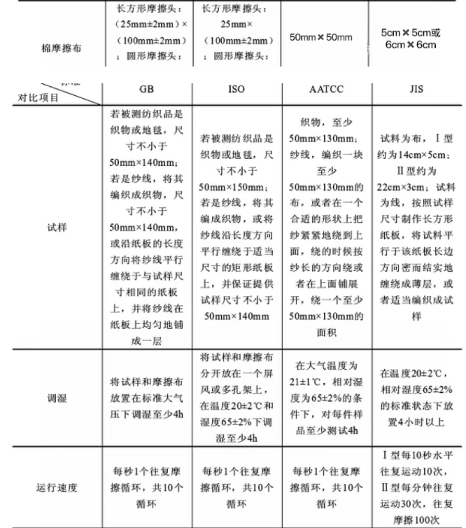
The AATCC standard specifies a temperature of (21 ± 1)°C and relative humidity of (65 ± 2)%. Requirements of other standards generally align with the standard atmosphere specified in ISO 139.
**2. Friction Stroke Length**


**3. Friction Speed and Number of Strokes**
The Japanese standard involves the highest number of friction strokes and consequently the longest testing duration, being approximately ten times that of the reciprocating and rotary methods. Therefore, the Japanese standard represents a longer friction process, implying a stricter test. For the same textile, testing according to the Japanese standard tends to yield lower (poorer) results.
**4. Friction Head Size and Pressure**
**5. Sampling Direction**
In linear and curved-surface reciprocating friction test standards, except for the AATCC standard which requires sampling at a 30° angle to the warp or weft, other standards require sampling separately in the warp and weft directions. The rotary friction test method involves friction on a small, fixed origin area and does not require specific cutting for sampling direction.

**6. Moisture Content of the Wet Rubbing Cloth**
6.1 **AATCC Standard (USA)**
In both the AATCC 8 (reciprocating) and AATCC 116 (rotary) standards, the moisture content of the wet rubbing cloth is required to be 65%.
6.2 **ISO, European, and Chinese Standards**
* **Normal Pick-up Rate:** Under normal conditions, the pick-up rate of the wet rubbing cloth is 95% - 100%.
* **Special Circumstances and Control Methods:** When the pick-up rate may significantly impact the rating, alternative pick-up rates can be used. Chinese standards provide clear stipulations for controlling the pick-up rate of the rubbing cloth, such as using a padder or other suitable devices.
6.3 **Canadian, Australian, and Japanese Standards**
The Canadian CAN/CGSB standard, the Australian AS standard, and the Japanese JIS "bridge-type" friction standard all require the wet rubbing cloth to have a 100% moisture content.
6.4 **Relationship between Moisture Content and Wet Rubbing Fastness Results**
The higher the moisture content of the wet rubbing cloth, the greater its wetness. As dyes tend to hydrolyze and bleed more easily in a wet state, a higher moisture content generally leads to lower (poorer) wet rubbing fastness test results.
**7. Rating Grey Scales**
The AATCC standard uses the AATCC Chromatic Transference Scale or the AATCC Gray Scale for Staining for rating. In contrast, ISO, Chinese, European, and Japanese standards uniformly use the Grey Scale for Assessing Staining.



**03 Comparison of Different Test Methods**