**Down-Proof Performance: Ensuring Feathers Stay Where They Belong**
Down-proof performance refers to the ability of textiles (such as down jackets, sleeping bags, etc.) to prevent the filling material, whether down or feathers, from penetrating through the fabric surface, seams, or needle holes. Down leakage can lead to reduced thermal insulation, affecting both the product's appearance and user experience. Common forms of down leakage include filament fibers escaping from yarn interstices, and down clusters penetrating the fabric or stitching.
Currently, domestic test methods for the down-proof performance of textiles and garments are divided into the **Rubbing Method** and the **Tumbling Box Method**. Key standards include **GB/T 12705.1-2024 "Textiles — Test method for down-proof performance — Part 1: Rubbing method"** and **GB/T 12705.2-2024 "Textiles — Test method for down-proof performance — Part 2: Tumbling box method"**. Additionally, product standards like **"Down garments" (GB/T 14272-2021 Appendix D)** and industry standards like **"Knitted down garments" (FZ/T 73053—2015 Appendix A)** specify methods, both referencing GB/T 12705.2 and employing the Tumbling Box Method for testing down-proof performance.

The scope of the aforementioned standard test methods applies to textile products filled with down and feather (such as down jackets, duvets, etc.) and the fabrics used to manufacture such products (including woven, knitted, and other fabric types). Among these:
* The **Rubbing Method** is primarily used for evaluating the down-proof performance of the fabric itself or localized structures.
* The **Tumbling Box Method** is more suitable for testing finished products or overall structures, serving as a comprehensive assessment of the final product.

**Comparison of Test Principles for the Two Methods**
* **Rubbing Method Principle:** A fabric sample is made into a specimen bag of specific dimensions and filled with a set mass of down and feather filling. Alternatively, a specimen bag of specific dimensions can be cut directly from a down/feather product. The specimen bag is placed inside a plastic bag, installed on the instrument, and subjected to actions such as compression, kneading, and rubbing. The down-proof performance of the fabric or product is evaluated by counting the number of feathers, down clusters, filament fibers, and feather fibers that penetrate from inside the specimen bag.
* **Tumbling Box Method Principle:** A fabric sample is made into a specimen bag of specific dimensions, filled with a set mass of down and feather filling, or a down/feather product itself serves directly as the specimen. The specimen bag or product is placed inside the rotating box of a down-proof tester, which contains rubber balls. Through the constant speed rotation of the box, the rubber balls are carried to a certain height and impact the specimen inside the box. This simulates the various compressive, kneading, and impact forces that down/feather products experience during use. The down-proof performance is evaluated by counting the number of feathers, down clusters, filament fibers, and feather fibers that penetrate from the specimen bag or product.
**Comparison of Equipment and Materials for the Two Test Methods**
(Placeholder for image/table)
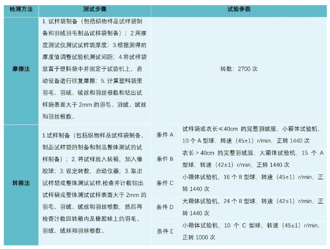
**Comparison of Test Steps and Parameters for the Two Methods**
(Placeholder for image/table)
**Comparison of Result Calculation and Evaluation for the Two Methods**
In calculating the number of penetrated fibers, **GB/T 12705.1 (Rubbing Method)** requires counting the penetrated fibers separately for the warp and weft directions (longitudinal and transverse) and reporting the results per direction. For **GB/T 12705.2 (Tumbling Box Method)** , the arithmetic mean of the penetrated fiber counts from two specimen bags is taken as the final result. For tests conducted on a whole product, the test result is taken directly as the final result.
The evaluation indicators for down-proof performance are the same for both test methods.
(Placeholder for image/table)
* Product standard **GB/T 14272-2021 "Down garments"** specifies down-proof performance indicators as: Superior grade ≤40 fibers/m², First grade ≤70 fibers/m², Qualified grade ≤120 fibers/m².
* Textile industry standard **FZ/T 73053-2015** specifies down-proof performance indicators as: Superior grade ≤15 fibers, First grade ≤30 fibers, Qualified grade ≤50 fibers.

**Consumer Tips for Choosing Down Products:**
When purchasing down products for daily use, it is recommended to choose items with high-density fabrics or down-proof coatings. During wear and use, avoid contact with sharp objects to minimize friction and compression. For washing and maintenance, opt for gentle hand washing or professional cleaning, avoiding dry cleaning. When storing, keep the product dry and avoid heavy compression. Following these practices can effectively reduce down leakage in down products.
---
*Reposted from the [CTTC China Textile Standard] WeChat platform. Thanks to the original author!*
防钻绒性是指纺织品(如羽绒服、睡袋等)防止填充的羽绒或羽毛从织物表面、接缝处或针孔中钻出的性能。钻绒现象可能导致产品保暖性下降,影响产品外观和使用体验。常见钻绒形式包括绒丝从纱线缝隙中钻出、绒朵穿透面料或缝线等。
目前国内纺织品服装防钻绒性试验方法分为摩擦法和转箱法,标准主要有GB/T 12705.1-2024《纺织品 防钻绒性试验方法 第1部分:摩擦法》)和GB/T 12705.2-2024《纺织品 防钻绒性试验方法 第2部分:转箱法》,另外还有产品标准中的方法如《羽绒服装》(GB/T 14272-2021 附录D )和行业标准中的方法如《针织羽绒服装》(FZ/T 73053—2015 附录A),都是参考GB/T 12705.2采用转箱法进行防钻绒性测试。
上述标准检测方法的适用范围都是以羽绒羽毛为填充物的纺织制品(如羽绒服、羽绒被等)以及制作该类产品的织物(包括机织物、针织物及其他类型的织物),其中:摩擦法主要针对面料或局部结构的防钻绒性能的评估;转箱法更适用于成品或整体结构的测试,是对成品的综合检测。
两种检测方法测试原理比较
摩擦法测试原理:将织物样品制成具有一定尺寸的试样袋,并装入一定质量的羽绒羽毛填充物,或将羽绒羽毛制品直接裁制成具有一定尺寸的试样袋。将试样袋放入塑料袋中,安装在仪器上,经过挤压、揉搓和摩擦等作用,通过计数从试样袋内部所钻出的羽毛、羽绒、绒丝和羽丝根数来评价织物或羽绒羽毛制品的防钻绒性。
转箱法测试原理:将织物样品制成具有一定尺寸的试样袋,装入一定质量的羽绒羽毛填充物,或将羽绒羽毛制品直接作为试样。将试样袋或试样放入装有橡胶球的防钻绒性试验机的回转箱内,通过回转箱的定速转动,将橡胶球带至一定高度,冲击箱内的试样,达到模拟羽绒羽毛制品在使用中所受的各种挤压、揉搓,碰撞等作用,通过计数从试样袋或试样内部所钻出的羽毛、羽绒、绒丝和羽丝根数来评价织物或羽绒羽毛制品的防钻绒性。
两种检测方法设备及材料比较

两种检测方法测试步骤及参数比较

两种检测方法结果计算及评价的比较
在钻绒根数的计算中,GB/T 12705.1摩擦法需要分别计算经向和纬向(直向和横向)的钻绒根数并按方向分别报出;GB/T 12705.2转箱法是以两个试样袋钻绒根数的算术平均值作为最终结果,整体测试试样以测试结果作为最终结果。
两种检测方法在防钻绒性的评价指标上是相同的。

产品标准GB/T 14272-2021《羽绒服装》中防钻绒性指标为:优等品需≤40根/m2,一等品需≤70根/m2,合格品需≤120根/m2;纺织行业标准FZ/T 73053-2015中防钻绒性指标为:优等品需≤15根,一等品需≤30根,合格品需≤50根。
日常选购羽绒制品时,建议选择高密度面料或防钻绒涂层的羽绒制品,在日常穿着和使用时避免与尖锐物品接触,减少摩擦和挤压,洗涤维护时需轻柔手洗或专业洗涤,避免干洗,存放时保持干燥,避免重压,可有效降低羽绒产品钻绒。
转载自【CTTC中纺标】微信平台,感谢原作者!